首次披露!华为数字化转型规划“三阶十二步法”(全干货)
-
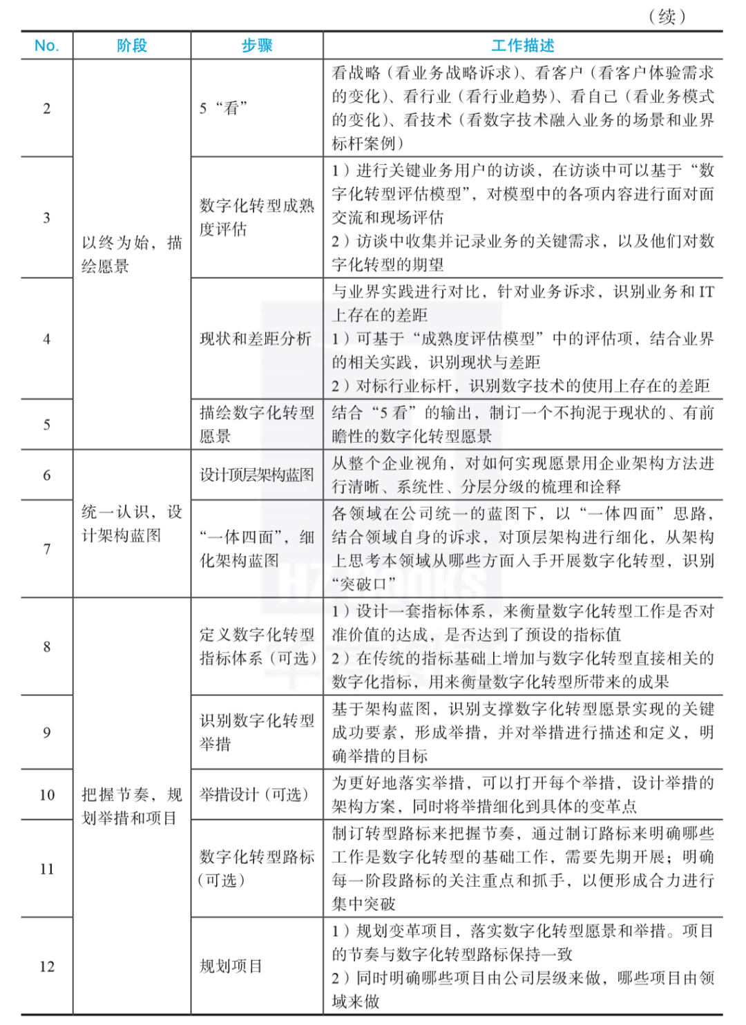
2022-07-29
来源:华夏基石e洞察
数字化转型是企业的必答题,企业必须自己主导自身的数字化转型,支撑主营业务成功。那么,怎样才能更好地帮助主营业务成功,又应该从哪里开始转型工作呢?这就涉及企业的数字化转型规划。
我们说数字化转型是一项复杂的系统工程,而规划就是这项系统工程的顶层设计。一个好的规划应该对准业务战略,既能描绘出企业数字化的愿景和蓝图,使公司上下形成方向上的共识,又能定义出具体的举措、路标和项目,明确责任主体并指导实施。
“凡事预则立,不预则废。”本文将结合华为数字化转型规划的三阶段实践(见图3-1)来介绍规划的理念和方法。

01以终为始,描绘数字化愿景数字化转型应由愿景驱动,拘泥于现状会让我们无法打破过去的枷锁。只有对准企业的长期业务战略,从“站在后天看明天”的视角,思考未来5~10年数字化会给行业和企业带来哪些变化,才能制订出有前瞻性的规划。
(一)业务战略是数字化转型的龙头
1.企业发展必须有清晰的业务战略
企业战略描述了清晰的企业愿景、使命及战略目标,其中业务战略回答的是“在未来想成为什么样的企业”的问题,关注的是企业在哪些目标市场发展,通过何种途径来发展,采取什么样的措施来实现发展。企业制订战略的最终目的是谋求企业发展,创造价值,构筑可持续的竞争优势。
清晰的业务战略,对外可实现与市场和客户对齐,选择细分市场和客户群,以及企业相应的竞争定位,并明确需要什么样的商业模式来匹配该定位;对内可以使业务战略与企业研发、营销和销售、供应链、财经、人力资源等各业务领域从上到下达成共识,做到“力出一孔,利出一孔”。
2.数字时代,企业需要适时地调整业务战略
业务战略还将回答“企业未来的业务增长点在哪里”的问题。
数字时代的到来,为企业带来机会的同时也带来了新的挑战。企业需要思考数字技术、产业互联网给企业带来的影响,在面临挑战时主动求变,找到新的成长空间,否则要么被跨界竞争者颠覆,要么在与行业内已提前进行数字化转型的企业的竞争中处于劣势。
在数字时代,企业需要获取数字化能力,调整业务战略,为企业奠定未来生存的根基,见图3-2。
①引入数字化商业模式
引入数字化商业模式包括改变与客户做生意的方式,改变销售的渠道,基于产业互联网重新定位与行业生态伙伴间的关系,等等。比如,有的企业将其线下销售渠道转为线上数字渠道,而以线下渠道作为补充。大多数互联网企业和部分传统零售商正在布局新零售商业模式,打通线上和线下,实现各渠道资源共享。

②提供数字产品和服务
提供数字产品和服务,或使产品和服务包含数字化特性,会改变原有的收入和利润模式,为企业带来新的赛道和机会。比如,有的企业以前销售工程机械,现在不仅提供物理的机械产品,还向客户提供发动机运行状态诊断以及维修保养建议等增值服务;有的企业从提供服务器和存储的硬件提供商,向云服务提供商转型,将一次性收费模式转变为按租户和流量收费模式。
2017年,华为适时地把公司愿景调整为“把数字世界带入每个人、每个家庭、每个组织,构建万物互联的智能世界”,也正是因为看到了数字时代所带来的行业机会和挑战。
一方面,华为适时地将公司的定位调整为“聚焦于ICT基础设施,成为企业数字化转型使能者的角色,以及为消费者打造全场景智慧生活体验”,将商业模式扩展为“卖产品+专业服务+云服务”。另一方面,华为明确先把自身的数字化转型做好,再把经验和实践(如主动型供应链、智能制造等)固化下来,变成数字化的产品和解决方案提供给客户,这个过程反过来也会提高华为数字化的竞争力。
我们认为,在数字时代,企业应该重视业务战略,重新思考和定义如何为客户创造价值,重新思考企业商业模式,通过数字化转型构建或调整与新业务战略和商业模式相匹配的业务运作模式,才能顺应数字时代潮流,牵引数字化转型战略的制订,进而推动转型工作的开展,以持续构筑企业的核心竞争力(见图3-3)。

(二)从“5看”入手描绘数字化转型愿景
数字化转型规划,需要企业先描绘愿景,就企业应该开展什么样的业务数字化初步达成统一的理解。
1.什么是愿景?
数字化转型愿景是有别于现状的更高追求,需要与公司业务战略保持一致,且在公司上下得到广泛的共识。数字化转型以愿景为驱动,如果仅基于现状和问题来描绘数字化转型的愿景,容易限于惯性思维,在规划时束手束脚;而先有愿景再倒推到现在,则可以推导出如何通过变革或持续的优化,实现从现状到愿景所描述的未来的转变(见图3-4)。
数字化转型愿景明确了转型将对业务带来哪些变化。愿景是相对稳定的,不会年年改变。愿景是对未来“提纲挈领”的表达,它不会描述一个个具体的解决方案或项目,应避免在描述愿景时过多地讨论细节(见图3-5)。
2. 如何描绘数字化转型愿景?
描绘数字化转型愿景,需对准业务战略,明确客户的体验诉求,关注行业趋势,审视企业自身的能力和与业界标杆的差距,识别数字技术在企业内的应用前景。具体可以总结为如下“5看”(见图3-6)。

①看战略
数字化转型愿景是企业领导者从业务战略出发,对企业数字化前景和发展方向的一种高度概括和清晰表达。不同阶段的业务战略,需要有与之相对应的变革工作,包括相应的流程、组织、IT系统来支撑。
华为在还是一家年销售额89亿元人民币、以国内运营商为主要客户的企业时,就注重公司的业务战略。当时,公司发明的C&C08程控交换机在技术上取得突破并已开始大规模商用,公司业务正不断向相关领域扩展。
随着企业再往前发展,公司未来的竞争定位将是什么?
经过分析,华为明确自身不仅仅需要创新,更重要的是需要在“通用商品”市场上的竞争中,构建支撑“量产”模式的业务流程能力(见图3-7)。在“量产”模式下,通过变革建立能实现“稳定的产品、有竞争力的价格、及时有效的供应和售后服务”所需的流程、组织和IT系统。

从上述案例可以看出,在规划工作中,规划团队首先需要解读企业业务战略和商业模式的变化,识别出企业的“新定位、新业务、新模式”,再思考通过什么样的变革来支撑业务战略目标的达成,进而通过一系列变革项目来改变业务运作模式,支撑业务发展和商业成功。传统信息化变革如此,企业数字化转型也是这个道理。在描绘数字化转型愿景的过程中,规划团队需要与企业领导者进行访谈,并对业务战略进行深入解读,以识别业务对数字化转型的关键诉求。
②看客户数字化转型将向客户和伙伴延伸,规划团队需要在描绘数字化转型愿景的过程中了解客户的如下几类信息。
企业客户群体的变化。企业与客户做生意的方式会随着客户类型的不同而有所区别。比如,面向To B客户,企业更多采用直销或分销的方式,而面向To C客户,企业更多采用零售的方式。不同的销售模式,需要企业构建不同的数字化平台。
企业主要客户的发展趋势和商业模式的变化。比如,华为的To B业务,运营商客户前期仅关注网络质量,现在更关注用户体验;华为前期只提供通信基础设施,现在还要提供视频、物联网、云服务等面向企业的解决方案。在这个过程中,华为需要思考如何通过自身数字化转型,更好地帮运营商提升其用户体验,并促进与运营商的联合创新。
客户对体验需求的变化。围绕客户旅程瞄准客户与企业的交易界面,识别关键协同场景和触点,思考如何引入数字技术提升交易便利性和效率,进而提升客户体验和满意度。
③看行业
在行业大趋势下,企业应该顺势而为。2020年8月国务院国有资产监督管理委员会印发《关于加快推进国有企业数字化转型工作的通知》,明确要加快推进产业数字化,推进国有企业不断深化数字技术与生产经营的融合,在产品创新数字化、生产运营智能化、用户服务敏捷化、产业体系生态化等方面迈出了坚实的步伐。该通知还明确了不同行业企业数字化转型的主攻方向(见图3-8),这些方向是处于同一行业的企业需要关注并在数字化转型愿景的描绘中体现的。

④看自己
规划团队需要梳理企业的业务现状,可以先描绘企业价值流,然后通过价值流给出企业的业务全视图以及价值创造的过程(见图3-9)。在此基础上,规划团队可以调研每一个业务的现状和问题点,并将调研结果与行业数字化转型的趋势及最佳实践进行对标,从一些关键业务指标中进一步分析与行业标杆的差距,进而针对这些差距,思考是否可以通过引入数字技术和转变业务运作模式来加以改进。

类似的业务运作模式的转变是描绘数字化转型愿景的重要参考,也是后续数字化转型的重要发力点。
⑤看技术
数字技术是数字化转型的核心驱动力之一。规划团队需要思考数字技术在企业各业务领域的应用前景,并从中发现数字化机会(见图3-10)。

2021年,Gartner给出的技术组合调查研究结果表明,信息安全、数据分析、云服务和解决方案(SaaS、PaaS、IaaS)、流程自动化(如RPA)、客户体验、人工智能分列CIO们关注的技术的前6位。在数字技术使用的广度和深度上,很多企业都还有很大的想象空间。
总结起来,经过“5看”的洞察和分析,规划团队可以基本明确数字化转型转什么以及往哪些方向转,同时需要用提纲挈领的一句话,将数字化转型愿景清晰地表达出来,还需要将愿景进一步展开为几大要点,帮助大家进一步理解愿景的具体含义,为下一步设计架构蓝图做准备。
(三)华为数字化转型愿景
2016年下半年,华为数字化转型规划团队历时3个月,从“5看”方法入手,瞄准公司业务战略,对其进行解读,从中识别出了公司对数字化转型的诉求(见图3-11)。

数字化转型愿景需与业务战略匹配。比如,规划团队针对“收入增加一倍,人员不显著增长”的目标,明确地将支撑公司业务增长、提升业务效率的要点体现在愿景中。再比如,“多业务形态”,意味着规划团队需要针对不同类型客户的体验诉求进行有针对性的设计,同时需要有合理的架构来支持不同产业的业务运作。
结合业务战略对数字化转型的诉求,分析数字技术在华为的使用前景,并与各业务部门共同探讨转型为业务带来的变化,最后规划团队建议将华为数字化转型愿景定为“把数字世界带入华为,实现与客户做生意简单高效,内部运营敏捷,率先实现ROADS体验,成为行业标杆”。愿景包含如下两大要点(见图3-12):

以ROADS体验为驱动和牵引,面向客户、消费者、伙伴、供应商、员工5类用户提升体验;实现“大平台支撑精兵作战”,在提升平台能力和服务水平的同时,构建一线数字化作战能力。
1.面向5类用户实现ROADS体验
数字时代,用户行为发生了深刻的变化(见图3-13),对企业能提供给用户或内部员工的体验也提出了全新的要求。华为发布了ROADS体验标准,对数字时代下的体验诉求进行了全新的描述。

最早时,ROADS体验标准用于描绘运营商通过数字化转型,为广大电信用户提供什么样的体验。华为要支撑电信运营商成功转型,首先得改变自己,只有自己转型成功了才能具备帮助运营商成功转型的能力。所以,华为将实现ROADS体验作为公司内部数字化转型的驱动力,在公司自身转型过程中加深对数字化的理解,积累能力来更好地服务客户,帮助运营商和其他企业客户提升用户体验,提升运营效率。
图3-14给出了ROADS体验的“5大类特征”,用于在进行数字化转型的具体业务方案描述时,对准关键用户角色进行有针对性的体验设计。
ROADS将带给用户全新的体验,具体分析如下。
实时(Real-time):意味着信息实时获取,即业务对用户需求进行快速响应,让用户零等待;企业内部流程快速流转,业务快速运作。
按需(On-demand):意味着按需定制,即让用户可以按照自己的实际需要定制各项服务,可以自由选择。
全在线(All-online):意味着全在线,即让用户在线进行业务操作,实现资源全在线,服务全在线,协同全在线。
自助(DIY):意味着用户可自助服务,即让用户拥有更多的自主权,提升用户的参与感。
社交(Social):意味着社交分享,即让用户可以协同交流、分享经验和使用心得,增加用户归属感,增加用户黏性。

华为主要与3类客户打交道,包括客户(运营商客户和政企客户)、消费者、伙伴,每一类客户都有不同的交互场景和体验要求,需要区别对待。针对每一类客户,识别客户触点,畅想在这些触点上分别为客户实现什么样的ROADS体验。
以华为的运营商客户为例,围绕客户旅程展望客户体验的前景(见图3-15),用数字化手段做厚、做深客户界面。

ROADS体验是企业在数字时代下以客户为中心的外在表现,其背后需要企业的商业模式、业务模式等全方位的改变。
2. 大平台支撑精兵作战
华为的营销、销售、服务人员遍布全球,他们直接接触和服务客户,代表客户利益,响应客户需求。一个项目是否中标、是否交付成功,业务经营是否健康,极大依赖于这些团队,因此他们在华为被定位为“一线精兵”。
顾名思义,精兵要“强”,过去“强”主要体现在自身能力的积累上,培养一个优秀的国家代表、客户经理或者项目经理需要大量的培训以及长时间的经验积累。
而总部(华为内部常称为“机关”)则代表了“大平台”,大平台一方面向一线提供产品和解决方案、专家和知识等各种资源与服务,另一方面也要履行管控的职责,因为离一线远、管控多,常常被一线诟病为“官僚机构”。
我们认为,未来企业之间的竞争,将不再只是一线“精兵”团队的竞争,更是精兵+管理体系/平台能力的竞争。如何使得一线精兵的能力不只依赖于个人经验,如何使得机关提供的服务更加高效并能满足一线需求,如何减少机关“管控”对一线作战的内耗和打扰,如何从全局来看资源调度更优,都是华为数字化转型要解决的核心问题。
2016年,公司明确把实现“大平台支撑精兵作战”作为数字化转型的要点之一,体现“去中心化、减少决策层级、一线自主作战”等运作理念(见图3-16)。
我们希望通过数字化转型,构建面向一线作业场景的数字化作业平台,使一线人员从大量日常的事务性工作中解放出来,并能在数字平台上实时按需获取所需要的知识和服务,提升服务客户的能力。同时,机关将管控规则也融入数字化作业平台,减少了对一线的打扰,更多聚焦在自身能力的平台化、服务化和数字化上,供一线按需调用。双方从过去的“对立”,走向高效协作,共同为客户创造价值。

02统一认识,设计架构蓝图
数字化转型愿景是对未来5~10年数字化战略的展望,而企业架构(Enterprise Architecture,EA)是衔接战略与项目实施的桥梁,因此可以引入企业架构方法,通过架构蓝图对数字化转型愿景进行系统性的、分层分级的梳理和诠释(见图3-17),以便公司上下能在同一张蓝图上统一认识。基于企业架构中的业务架构、信息架构、应用架构、技术架构4个架构,从专业的角度对蓝图进行细化设计,以支撑蓝图的落地,从而更有效地指导项目的实施。

(一)架构蓝图的6个设计原则
Gartner对企业架构的定义为:将企业战略转化为企业变革的需求、原则及蓝图,并通过持续提升流程和管控流程推动企业变革,促进企业战略的实现。我们也认为:企业架构提供了整体的蓝图,描绘了流程、信息、应用和技术应该如何设计和实施,以使它们与业务战略保持一致。
数字化转型涉及企业的方方面面,而架构蓝图是基于企业架构方法对数字化转型的顶层设计,从整体上给出企业转型的“数字化全视图”。架构蓝图需体现业务与数字技术的“双轮驱动”,一方面,可以从描绘业务入手,进而分析与业务相匹配的数据、IT系统和技术平台;另一方面,也要考虑大数据、AI、云计算、移动社交、IoT等数字技术如何融入业务,进而提升用户体验和运营效率。
架构蓝图的设计过程,体现了如下6个设计原则。
1.以客户为中心,由外而内进行蓝图设计
围绕客户旅程,瞄准企业与客户的关键触点,思考如何改变与客户的交互方式,以及如何用数字技术做厚、做深客户界面的联接,使客户可以以最短路径接触到华为,提升客户体验和满意度,进而牵引内部交易流环节的快速流转,及时响应客户。
2. 明确在哪些端到端流程提升业务效率
架构蓝图中需要标识出企业层面有哪些跨领域的流程,这些流程将是下一步数字化转型的重点。也就是通过流程数字化,将业务由线下转到线上,并实现流程端到端集成打通,进而改变业务运作模式,提升业务效率。
3. 从内部视角,看从哪些关键环节入手提升业务能力
业务能力的提升是数字化转型的重中之重,通过架构蓝图,识别需要构建哪些关键业务能力,并形成服务;业务能力之间充分解耦,这些能力都是后续数字化转型的着力点。
4. 各部门的责任分工和层级关系要清晰
数字化转型需要全公司上下一盘棋,各部门协同配合,“一张蓝图绘到底”。通过架构蓝图来明确各部门在蓝图中的位置、各业务部门承担什么责任,以及各业务部门之间的输入输出关系。
5. 明确定义全局性工作
架构蓝图需要明确有哪些转型工作需要公司层面统一布局、统筹安排。比如安排IT平台、数据管理等统一由公司IT部门负责,根据各业务部门提出的需求,按需调用相关的服务和能力。
6. 体现架构的演进方向
架构蓝图瞄准未来,而不是描述现状。所以,蓝图应该明确架构演进方向和趋势。比如,通过数据驱动,实现信息实时、透明可视,进而通过大数据分析和实时智能创造价值。再比如,通过应用现代化,推动应用服务化并迁移上云等。
在完成上述要点的思考和设计之后,规划团队需要将结论整合成架构蓝图并进行分层分级展示,以便于传播和落地(见图3-18)。

(二)华为的数字化转型架构蓝图
2016年年底,华为的数字化转型规划团队,基于对愿景的系统诠释,整合出了如图3-19所示的架构蓝图,共分为5层。
1.客户联接面向客户构建全联接的协同平台,围绕客户旅程开展ROADS体验设计。以华为运营商客户为例,在实现“客户联接”的过程中,思考为客户带来如下服务和体验,如图3-20所示。
在线体验:客户可实时获取营销信息、产品动态和行业信息,通过在线展厅观看解决方案和产品的实时展示,也可按需、自助购买线上的解决方案和产品,并实现客户化定制。
在线交易:全在线的交互体验,客户PO订单全在线处理;高质、高效的交易,且交易全程与华为“零”接触,交易过程全程可视。
智能服务:智能客服,用户问题快速闭环。
统一的数据底座:基于统一客户信息平台和统一的数据底座,提供一致的体验。
2. 一线作战平台
结合公司的“面向市场创新”“面向客户交易”两大主业务流,以项目为中心,对准一线业务作业场景,提供数字化装备,赋能业务数字化作战。为此,业务需要构建以用户为中心的角色一站式平台(见图3-21),整合该角色在业务作业过程中的大部分操作,面向角色和场景进行功能汇聚,并将办公协同的功能融入业务作业过程中,重塑员工的作业模式和数字化体验。
通过一线作战平台实现信息及时获取、作业实时感知、线下到线上的协同作战和在线指挥、平台资源调用等功能,从而达到领先于行业的业务效率和体验。


3. 能力数字化
公司各业务领域不仅需要通过数字化转型提升自身业务能力,还应将能力包装为服务,在企业内共享和重用。能力数字化的核心是各业务领域都要沿着主业务流,识别出业务能力并主动进行能力的数字化建设,然后将服务开放出来,为一线作战平台或客户联接平台提供核心支撑,快速响应业务需求,如图3-22所示。

针对通用的业务能力和服务,公司层面需进行主动规划,并采取“以用促建”的方式,进行能力建设和服务开发。
4. 数字化运营
公司层面统一汇聚数据,支撑各业务领域在授权下方便、安全地按需获取数据,提升基于数据进行业务运营的能力,进而将数字化运营融入日常业务中,并引入AI在智能预测、决策判断、风险识别等方面的优势,帮助业务拓展出新的业务模式,如图3-23所示。

构建数字化运营平台,可以实现数据同源和实时可视,减少汇报和管理层级;可以支撑一线实现战场感知、智能预警,让作战指挥更加高效。数字化运营与业务场景融合,并融入业务流程中,为业务提供单一数据源,对于海量、重复的确定性业务实现自动化,对异常状态实现及时告警,并充分运用智能分析提升决策水平。
5. 云化IT平台
平台承载数字化转型所需的各种数字技术,支撑应用服务化并上云,统一为业务数字化转型提供云服务支撑。云化IT平台具体来说有如下5个方面的架构要求。
资源引入和管理:快速引入华为云的计算、存储、网络等IT基础设施服务,支撑内部业务应用上云。
提供面向场景的服务解决方案:平台不是服务和功能的简单堆砌,而是面对场景的一系列解决方案。多云管理:针对业务的复杂性和多样性,平台具备“多云”的架构和管理能力,满足全球业务快速扩展、资源弹性获取等诉求。保护安全:部署关键业务和数据,保障核心信息的安全。AI使能:打造AI使能平台,孵化AI算法和服务。
(三)“一体四面”细化架构蓝图
从架构专业角度来看,我们需要从业务架构、信息架构、应用架构和技术架构4个方面入手,对架构蓝图进行细化设计。反过来,我们也需要基于细化设计的结果,对架构蓝图内容进行更新(如图3-24所示)。企业架构的4个方面密不可分,单从任何一个视角都无法解决业务问题,需要进行集成架构设计,体现“一体四面”。“一体”指的是瞄准业务目标实现或业务问题解决,由架构师团队协同进行架构设计;“四面”指业务架构、信息架构、应用架构、技术架构4个关键要素,一个都不能少。
1.业务架构(Business Architecture,BA)
业务架构是对业务的结构化表达,描述组织如何运用业务的关键要素来实现其战略意图和目标。业务架构由价值流、业务能力和业务流程等几大要素组成。在规划阶段,规划团队可以从价值流出发,识别每一个价值流所需的关键业务能力,进而识别哪些能力可以重点引入数字技术进行业务模式重构,提升业务能力水平。

2. 信息架构(Information Architecture,IA)
信息架构是以结构化的方式描述在业务运作和管理决策中所需要的各类信息,以及这些信息之间相互关系的一套整体组件规范。业务对象是信息架构的核心,在规划阶段,可以重点分析“产品、客户、合同、订单、员工”等关键业务对象及其分布,分析这些业务对象是否已经在IT系统中进行了管理,了解这些业务对象在系统间的传递是否顺畅,以及是否在数字世界中创建了数字镜像。
3. 应用架构(Application Architecture,AA)
应用架构识别和定义了支撑业务目标达成所需的IT系统,及这些IT系统的定位和周边IT系统的集成关系。在规划阶段,应用架构重点关注用什么样的联接平台来构建客户和用户体验,以及采用什么样的IT系统承载数字化转型所需的关键业务能力。
4. 技术架构(Technology Architecture,TA)
技术架构定义了一系列技术组件,代表了各种可以从市场或企业内部获得的IT平台和基础设施资源。在规划阶段,技术架构首先需要关注企业应该引入哪些数字技术,同时需要关注各种业务场景对IT平台和基础设施的需求。
03把握节奏,规划举措和项目
规划团队基于数字化转型架构蓝图,识别并确定举措,进而规划出一系列变革项目以及项目的责任主体和优先级。我们把这个过程称为“3定”,如图3-25所示。

(一)定举措,识别转型关键点
企业在开展数字化转型之初,都会关心数字化转型做什么,要达到什么目标,以及如何衡量这些目标是否完成,完成得怎么样。如果说数字化转型愿景是用简洁的一句话来描绘未来数字化将取得什么样的成就,那么举措就是沿着架构蓝图,给出实现愿景需要采取的行动和期望达到的成果,以及衡量这些成果的“定性目标”和具体的“定量指标”。从架构蓝图中分解出的每一个架构要点,都将体现在数字化转型举措中。2016年年底,华为数字化转型规划团队对准数字化转型愿景,从架构蓝图出发,识别出如下5个举措。
1.客户交易简单高效
实现客户交互方式的转变,用数字化手段做厚、做深客户界面,提升客户体验和满意度,帮助客户解决问题。
2. 一线作战灵活实现作战方式的转变,以项目为中心,提升一线销售团队和交付团队的数字化作业水平,实现领先于行业的运营效率。
3. 平台能力提升实现公司各平台业务能力的数字化、服务化,实现能力按需调用,支撑一线作战人员和与客户全联接。
4. 基于清洁数据的数字化运营打破数据孤岛,建设公司统一的数据底座并不断汇聚数据,促进数据共享。实现运营模式的转变,简化管理,提高决策效率和时效性,给一线人员更多授权。
5. 云化、服务化的IT基础设施和IT系统统一建设云化数字平台,并构建多云架构管理能力,实现IT系统服务化建设并完成云化,提升IT资源和资产的利用率以及应用实施效率。
(二)定项目,规划项目承接举措
每一个举措需要由一到多个变革项目支撑(见图3-26),所以规划团队可以从以下两个方面着手进行项目规划:

瞄准当前的关键业务问题,找准数字化转型的突破口,识别项目以点带面进行突破;瞄准一到多个全局性的数字化转型抓手,在公司层面组建跨部门项目组,集中各部门力量集中攻关,进而带动相关转型工作的开展。基于举措规划出具体项目,并明确每一个项目的目标范围、启动的时间点及完成标准,将举措的关键内容纳入各项目中。在规划项目的过程中,规划团队需要审视与该项目强相关的存量项目,可以视情况对存量项目进行“关停并转”,也可以将存量项目的内容并入新项目,还可以直接对存量项目进行范围变更以承接举措。项目间存在相互依赖的关联关系,所以需要为每一个项目明确责任部门和其他参与部门,这样才能确保项目顺利实施和落地。规划团队需对项目进行前期设计,并重点识别出该项目的如下信息(见图3-27)。

目标和范围:明确项目完成之后将取得的数字化成果。问题/差距:当前存在的关键问题或与行业水平的差距。相关业务能力:通过业务架构设计,识别项目将重点关注哪些业务能力的提升或新建,用于明确项目的范围。关键任务:项目需要达成的关键任务,可以是实现某流程端到端高效打通、构建某联接平台以促进高效协作和交易、实现某业务对象的数字化以减少数据断点等,这些任务都来自举措架构设计的结果。业务价值和主要数字化指标:明确目标及关键任务将达成的效果,用可衡量的具体指标来呈现。可以是业务效率提升,比如某某周期缩短、某某自动化率提升,也可以是体验提升,比如线上业务占比、客户满意度提升了多少等。风险与项目依赖:推行和落实项目的过程中,可能存在的风险,或者对其他项目的关键依赖等。(三)定节奏,设定项目优先级数字化转型不是一蹴而就的,而是一个循序渐进的过程。数字化转型可以解决很多业务问题,但一个企业的变革预算和项目资源往往有一定的限制,如何让有限的预算发挥最大的价值?我们的建议是把握节奏!可以从问题的紧迫程度(如安全、业务连续性等风险)和业务价值(如与业务战略高度匹配、具备全局影响并对各领域转型有牵引示范作用)两个维度入手,并根据与数字技术的相关性,选择“高优先级”“次优先级”的项目(见图3-28),有节奏地开启数字化转型变革。

“高优先级”的项目可以马上启动,由公司给予战略投资。“次优先级”的项目,如果预算和资源允许也可以马上启动,反之可以先成立前期筹备工作组,先期进行业务酝酿、技术跟踪,等时机成熟、预算到位之后再正式启动。以华为为例,在2016年年底完成数字化转型规划之后,不是所有项目都马上启动,而是采取了“重点突破、稳中求进、逐步深入”的策略。
1)适度超前地建设公共能力。明确用3年时间先期完成云化数字平台的建设,明确公司数据基于数据底座进行汇聚,为各领域开展数字化转型打好坚实的底座和基础。
2)瞄准高优先级的变革项目。识别数字化转型的突破口或抓手,比如:围绕“客户交易”,先期启动了交易流数字化项目;围绕“一线作战平台”,先期启动了交付数字化;围绕“能力数字化”,重点启动了数字化主动型供应链和智能制造。对于上述高优先级项目,公司在预算上给予战略投资。
04数字化转型规划的“三阶十二步法”
经过这些年的实践,华为初步总结出了如图3-29所示的数字化转型规划“三阶十二步法”。图3-29中,粗线连接的方框所标注的活动是数字化转型规划工作的主线,有些步骤是可选的。如果规划工作的时间允许,建议把这些步骤都走一遍。因为这样规划出来的项目会更具实操性,更能被变革项目组承接和落地。表3-1对“三阶十二步法”进行了简单介绍。


- 推荐
- 新闻
- IT/互联网
- 案例
- CIO
- CDO
- IT
推荐













我要评论