中国未来50年产业趋势洞察白皮书
-
2021-12-31
来源:头豹&沙利文
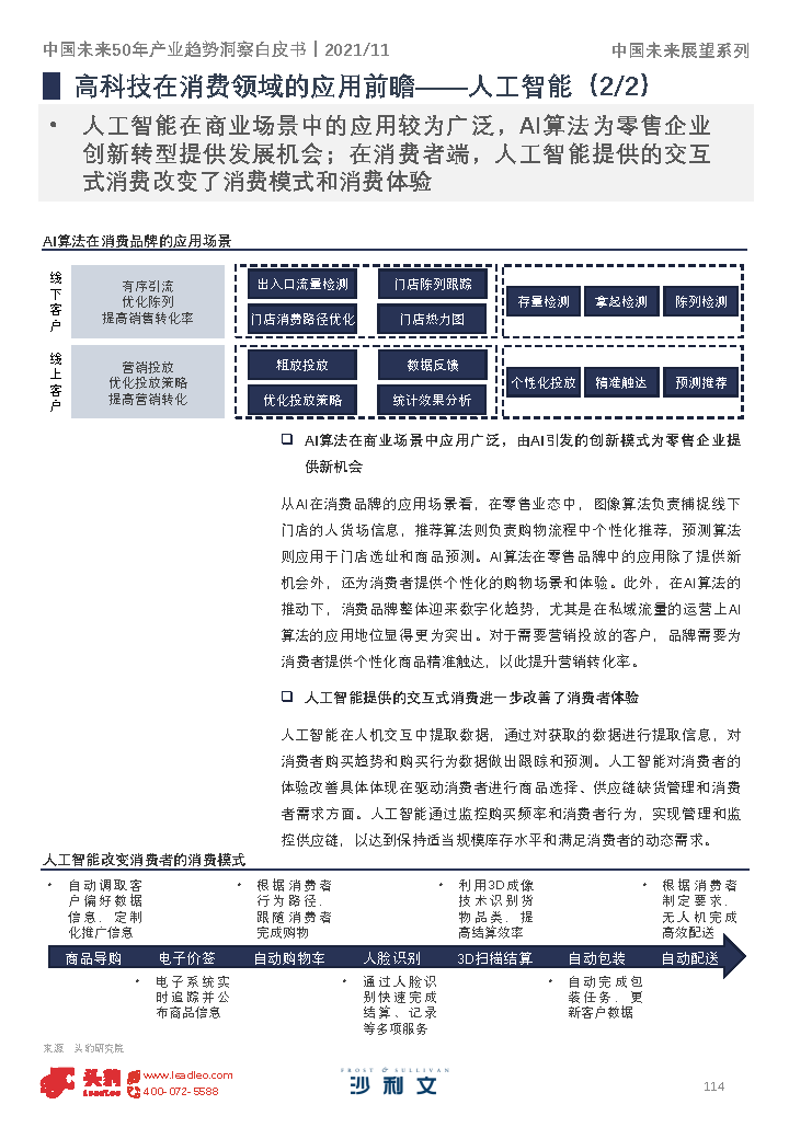
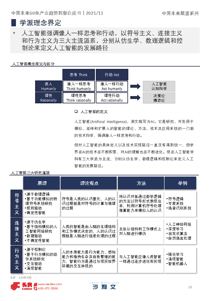
数据源、软件框架、算力等基础设施正在不断拓展人工智能算法的开发场景。在不同研究学派的理念之下,人工智能算法和AI技术的能力边界不断拓宽,实现“AI+行业”的快速部署。人工智能正在逐步影响现实世界的生活与工作的方方面面。金融服务、电信、汽车装配、能源等高科技领域是当前人工智能应用范围最为广泛和领先的,引领人工智能行业相关应用层产业迅速发展。交通、医疗、金融、安防等领域的人工智能商业化应用正在加速落地,随之人工智能拥有大规模高质量的用户基础,给其余相关产业的智能化转型带来巨大空间。
































































































































- 新闻
- 研究报告
- IT/互联网
- CIO
- CDO
- IT
- 数字化
推荐













我要评论